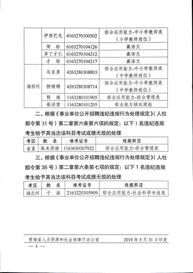
关于2019年上半年全省事业单位面向社会公开招聘工作人员考试违纪违规考生处理结果的通报 
西宁:0971-8063917海东:0971-8063917海西:0971-8063917海南:0971-8063917 海北:0971-8063917黄南:0971-8063917玉树:0971-8063917果洛:0971-8063917
收缩

信恒教育在线客服

  • 电话:0971-8063917
首页 > 招考信息
关于2019年上半年全省事业单位面向社会公开招聘工作人员考试违纪违规考生处理结果的通报
时间:2019-06-10 17:25:16   点击:5461



青海信恒教育,青海信恒教育联系电话:0971-8063917,青海信恒教育①群:670540861,青海信恒教育地址:西宁市长江路北京华联创新商务楼19楼,青海信恒教育官网:http://qh.xinhengjy.com/。小编wx:xhjy00001(欢迎骚扰);事业单位①交流群:553720309,教师招聘①交流群:671776366,青海公务员①交流群:670540861


重点推荐
最新活动

设为首页 | 加入收藏 | 关于信恒 | 联系方式 | 版权声明 | 免责声明 | 支付方式 | 网站地图 | 手机页面 | 友情链接
Copyright©2016-2021 山东信恒教育科技有限公司青海分公司 .All Rights Reserved
青ICP备18000355号-1
青海西宁市城中区长江路华联创新商务楼9楼
无锡利硕达