青海师范大学2020年公开招聘初试成绩公布暨现场资格复审公告 
西宁:0971-8063917海东:0971-8063917海西:0971-8063917海南:0971-8063917 海北:0971-8063917黄南:0971-8063917玉树:0971-8063917果洛:0971-8063917
收缩

信恒教育在线客服

  • 电话:0971-8063917
首页 > 招考信息
青海师范大学2020年公开招聘初试成绩公布暨现场资格复审公告
时间:2020-08-10 17:42:06   点击:5454

根据《青海师范大学2020年公开招聘工作人员公告》规定,经学校招聘工作领导小组研究,现将我校2020年公开招聘初试成绩暨进入现场资格复审人员名单进行公布,请考生自行查询,并将有关事宜公告如下。

一、现场资格复审时间

8月11日至8月13日(9:00-17:00)

二、现场资格复审地点

青海师范大学城西校区田家炳一楼老干科办公室(青海省西宁市城西区五四西路38号)

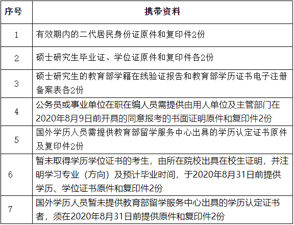
三、携带资料

由本人亲自携带上述材料进行现场资格复审。不能按要求提供上述材料、未参加资格复审或学历学位证书验证为假证的,一律取消结构化面试资格。

结构化面试等后续事宜另行公告,请考生密切关注省人事考试信息网(www.qhpta.com)和青海师范大学官网(www.qhnu.edu.cn)通知公告栏, 请各位考生务必随时关注。

联系电话:0971-6306209

监督电话:0971-6316394  

 附件:青海师范大学2020年公开招聘初试成绩公布暨进入现场资格复审人员名单

 

                                       青海师范大学

                                      2020年8月10日





重点推荐
最新活动

设为首页 | 加入收藏 | 关于信恒 | 联系方式 | 版权声明 | 免责声明 | 支付方式 | 网站地图 | 手机页面 | 友情链接
Copyright©2016-2021 山东信恒教育科技有限公司青海分公司 .All Rights Reserved
青ICP备18000355号-1
青海西宁市城中区长江路华联创新商务楼9楼
无锡利硕达