关于2019年玉树州公开考录一级主任科员及相当职级层次以下人民警察拟录用人员的公示 
西宁:0971-8063917海东:0971-8063917海西:0971-8063917海南:0971-8063917 海北:0971-8063917黄南:0971-8063917玉树:0971-8063917果洛:0971-8063917
收缩

信恒教育在线客服

  • 电话:0971-8063917
首页 > 招考信息
关于2019年玉树州公开考录一级主任科员及相当职级层次以下人民警察拟录用人员的公示
时间:2019-10-15 09:18:23   点击:5562

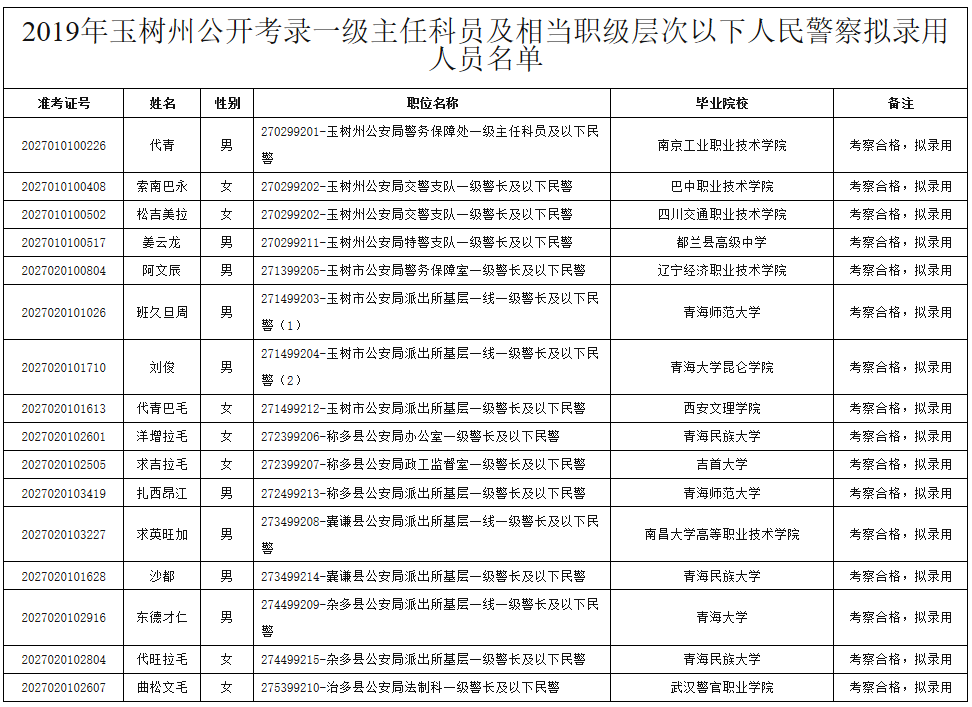
根据《青海省2019年公安机关面向社会公开考录一级主任科员及相当职级层次以下人民警察公告》,经网上报名、资格审查、笔试、资格复审、面试、体检、考察等,现对代青等16名拟录用人员进行公示(具体名单见附件),公示期为2019年10月14日-2019年10月20日(共7天)。公示期间,任何单位、个人均可通过来电、来访等形式对公示对象的情况和问题进行实事求是、客观公正的反映。

联系电话:0976-8821290

 

附件:2019年玉树州公开考录一级主任科员及相当职级层次以下人民警察拟录用人员名单

 

                                中共玉树州委组织部

                                2019年10月14日


青海信恒教育,青海信恒教育联系电话:0971-8063917,青海信恒教育①群:670540861,青海信恒教育地址:西宁市长江路北京华联创新商务楼19楼,青海信恒教育官网:http://qh.xinhengjy.com/。事业单位①交流群:553720309,教师招聘①交流群:671776366,青海公务员①交流群:670540861 小编电话15609780445(同微信)

重点推荐
最新活动

设为首页 | 加入收藏 | 关于信恒 | 联系方式 | 版权声明 | 免责声明 | 支付方式 | 网站地图 | 手机页面 | 友情链接
Copyright©2016-2021 山东信恒教育科技有限公司青海分公司 .All Rights Reserved
青ICP备18000355号-1
青海西宁市城中区长江路华联创新商务楼9楼
无锡利硕达